找回密码 注册 QQ登录
开思网工业级高精度在线3D打印服务

iCAx开思网

[SolidWork装配应用] 08.附录:装配体工具栏命令概述

2011-7-7 14:16| 查看: 69562| 评论: 0|原作者: 智诚科技|来自: 智诚科技

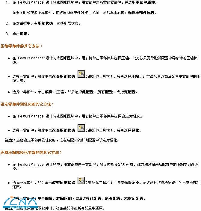
摘要: 装配体工具栏命令概述装配体工具栏控制着零部件的管理、移动、及配合,是实现装配体建模必不可少的命令功能。在本课时中将详细说明装配体工具栏命令的概念与用法。
装配体工具栏命令7

命令12:

命令13:

5

赞一下!

刚表态过的朋友 (5 人)

3D打印手板模型快速制作服务,在线报价下单!

QQ 咨询|手机版|联系我们|iCAx开思网 ( 粤ICP备2025491344号-1

GMT+8, 2025-12-28 02:03 , Processed in 0.032070 second(s), 10 queries , Gzip On, Redis On.

Powered by Discuz! X3.3

© 2002-2025 www.iCAx.org

返回顶部