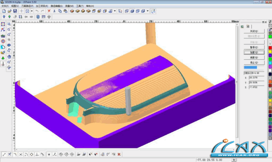
珠三角与长三角由于聚集众多的生产企业,也因此拥有众多的零件厂为其配套产品,面对众多的特异零件,仰赖各种不同的模具;而在模具制作设计应用中,常用到的软件有SOLIDWORKS,SolidEdge,ProE等;加工方面则是Cimatron E 、solidcam,国产的精雕软件则在小模具和铜公中占优势。除了设计模具的三维图形,还需要把分模与电极处理也一并完成,最后通过机床加工完成模具并交付才能大量生产。如何能提升效率节省成本,则是整个制造链条中普遍关心的问题。 在此采用工作电脑配置如下: cpu: Intel I5 750 主板: P55 内存: DDR3 1333MHz 4G 显卡: 蓝宝石 ATI FirePro V3800 显示器: 24’宽屏LCD 操作系统为Windows7 旗舰版32位 此为目前主流机型,整体价格大约在5000元左右,利用Windows7系统的评测机制进行性能评估,得出成绩如下。 5.3分的成绩属于一般,看来瓶颈在显示卡,但在工余时间放松看看影片,玩玩游戏还是能满足要求。毕竟最主要的还是工作,所以能满足整个应用需求、稳定是第一考虑要素。 ![]() 在此通过一个实际产品制作,来体会整套配置的使用感受: 1,作图及分模在SolidWorks 中完成 打开solidworks ,异常流畅,创建一个简单的模型,观察各个点、线、面,都很正常无破面。操作速度和反应速度都很良好,除了因为V3800专业显示卡得到solidworks的认证外,I5 CPU在这里也有帮助。 ![]() Realview 功能是使设计的模型能达到真实成品般的效果,是属于显示卡硬件级别的渲染。让设计者能在设计阶段,就能模拟到不同材质对产品的不同效果。这个功能只有在专业显示卡中才能开启并正确执行,这是因为此功能需要OpenGL的完整支持,而游戏显示卡只支持部分函数,因此Solidworks 对此功能有明确的硬件要求。 ![]() 图片说明:(开启Realview画面) 待模型建立,并确认效果符合客户要求,接着在SolidWorks 中进行分模操作,为后面的加工进行准备。 ![]() ![]() 分模完成,进行拆铜公。在模具加工中,铜公的制作和放电加工是其很重要的一环,铜工的质量好坏和加工工艺的差别,直接影响到产品的外在效果。 ![]() ![]() ![]() 一切完成后,利用SolidWorks生成工程图纸。整个产品图从设计到转换成模具设计图,过程很顺畅,只是偶而会出现缩放显示时不同步,当采用4GB以上内存时,使用64位操作系统看来还是很必要的。 2,Cimatron E 9.0编后模刀路 Cimatron功能很强大,这里主要利用其加工模块,通过车、铣、刨、磨、钻等方式生成模具所需要的形状,最重要的是刀具的选择与刀路的顺序,好的设计不仅能节省加工时间,还能避免损耗。 ![]() ![]() 图片说明:(进行模拟加工,在上机之前再次检验刀路设置是否合理) 得益于i5 CPU与V3800显示卡,整个计算过程和模拟操作,都能快速完成并没发现问题感觉很不错,能满足使用的要求. 3, 精雕软件JDPaint 中作后模铜公刀路 在细小零件加工中我们采用精雕软件,并把铜公部分一块进行处理 ![]() ![]() 图片说明: (模拟加工示意图) 备注:精雕软件在Windows7 系统中,必须关闭视觉特效,也就是windows 的玻璃特效areo,才能正常显示。 至此电脑部分的设计已经全部完成,提供工程图纸与相关模具文档,进行上机加工。实际成品顺利完成如下图。 ![]() 图片说明:(实物照) 以上这样一个简单的零件,也要经过好几个软件及一系列操作,才能从概念变成实体,如果是一个复杂的装配体,则是由无数个这样简单的零件组成。设计人员重复的工作需要良好的操作感受和一套稳定的工作平台,特别是显示卡承担了人机交互的界面与各种高级三维效果的计算,而蓝宝ATI FirePro V3800 专业显示卡则能满足这类应用的要求,从设计、验证到加工,皆能稳定高速的完成,是一款值得推荐的产品。再对于现在普遍配置的4GB 内存,应该采用相应的64bit 操作系统,才能完全利用,而对于常用的设计软件,目前都有对应的64位版本支持,稳定性值得放心。整套配置带出来的不仅是良好的性价比,运行期间安静、稳定,能同时满足设计、兼顾娱乐要求,对于小型企业是不错的选择。 |
QQ 咨询|手机版|联系我们|iCAx开思网
( 粤ICP备2025491344号-1 ) 
GMT+8, 2025-11-10 08:34 , Processed in 0.061614 second(s), 10 queries , Gzip On, Redis On.
Powered by Discuz! X3.3
© 2002-2025 www.iCAx.org