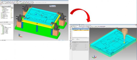
CimatronE 在治具设计中的应用 1.治具设计的概念 1.1 治具设计 沿于台湾的叫法,在大陆我们一般工装夹具与检具设计。 (1)夹治具(Fixture Jig)的定义:一般而言,凡是在机械制造过程中,使任何加工程序能 加速、方便辅助装置工具,均可称为夹具(Fixture)。广义的夹具可包括机器夹具,冲压夹 具,热处理夹具,焊接夹具,装配夹具等等。 image (2)治具又分工装治具,检测治具两种,前者用于机械加工、焊接加工、装配等工艺便于 加工、满足精度的需求而设计的一种工装夹具;后者为检测使用,因为有些机械尺寸不便于 测量,因其形状复杂,我们只好设计专门的检测块或者检测用的针对某一种产品而设计检具。 (图 1.治具) 1.2 治具只要特点 (1)设计多样性:由于对产品处理工艺多样化,如机加工、表面喷涂、检测、胶合等工艺处 理,因为需要的治具种类相对繁多,零配件复杂多样化; 型相似,有仿形也有避让。 1.3 治具设计对软件的要求 (1)方便快捷的设计处理能力;(2)快速的仿形避让处理;(3)丰富的零配件库和自定义 标准件和非标件的能力;(4)高效处理设计变更的能力。 2.传统治具设计制造流程 2.1 传统治具设计制造流程 2.2 传统治具设计制造流程分析 从上述流程图我们可以清晰的看到传统治具设计制造的整个流程,在这个过程中我们可以看 到使用到的软件就涉及多款软件,所以对工程师的要求和能力培养成本就很高,并且多款软 件之间的数据传输转换可能会造成一定的数据丢失和损坏,以致最终的制造不合格;另外, 在 2D 软件中绘制的避让区域图导入 3D 软件以后,在 2D 图中创建的那些避让区辅助图如 果保存着肯定会增加材料管理工作量,不便于管理。 3.CimatronE 治具全 3D 设计制造流程 3.1CimatronE 治具全 3D 设计制造流程 以下我们通过一个案例来介绍 CimatronE 全 3D 治具设计。 (1).在准备做支撑块设计之前先根据产品处理工艺的不同需求,可在 CimatronE 软件中设 计好相应的治具架结构,并且可以将这些治具架客自化成公司的标准件进行使用,这样可以 (图 2.CimatronE 设计治具架) (2).根据不同产品处理工艺,调用现成合适的治具架结构(本案例调用上升式治具架结构) (图 3.调入治具架) (3).调入需要做支撑块设计的产品至合适的位置: (图 4.调入产品图) (4).由于针对的产品大小形状都不统一,所以加载产品以后需要根据不同的产品尺寸再调整 整套治具架的相关尺寸,在 CimatronE 软件中采用专业的装配尺寸对话框,可以在三维状 态下调整合适的结构尺寸: (图 5.调整整套治具架尺寸) (5).支撑块的设计,在传统治具设计过程中支撑块采用的是压板和支撑块在一起进行设计, 当进行支撑块的设计的时候不方便观察上压板是否干涉支撑块的相关位置,同理做压板设计 的时候也不方便观察支撑块是否干涉,为了避免此问题在 CimatronE 全 3D 治具设计中出 现,我们推荐采用快速分模将产品快速的分出上下两个部分,分别进行上压板和支撑块的设 计,这样就可以分别隐藏上下面进行压板和支撑块的设计: (图 6.分出上下面) (6).在创建支撑块主体之前先创建让位槽,传统创建让位区域采用在 2D 环境下手动绘制草 图,在 2D 环境下创建让位区域对设计师的经验要求非常高,且出错率较高,当导入 3D 软 件中设计好支撑块主体以后再需要修改让位区域就非常麻烦,因为尺寸参数不能关联。 CimatronE 全 3D 设计采用的是利用让位标准件和随形线框功能,并且参数可以相互关联 便于后期的修改: (图 7.设计让位) (7).创建支撑块主体,结合 CimatronE 全 3D 造型设计以及仿形切割实体功能,快速创建 支撑块主体: (图 8.设计支撑块) (8).在完成让位槽和支撑块主体设计之后,就需要添加相应的组件完成整套治具的设计,像 汽缸、电子眼、五通、加热棒、轴承套等均可在 CimatronE 软件中定义为标准件或非标件, 然后在治具装配设计的时候只需要加载即可。 (图 9.自定义标准件) 另外,CimatronE 软件自带多大 30 多种标准件,通用的螺栓螺帽均可直接调取使用: (图 10.调入自带标准件) (9).所需要的标准件、客自化件、支撑块主体、压板等部件都设计完成并组装完整以后,为 了保证每个装配件之间不发生干涉,CimatronE 软件支持每个部件之间的干涉检查分析, 可以快速直观的看到每个部件之间的干涉且可以显示局部细节情况: (图 11.干涉检查分析) 找到干涉区域,并可快速的修改。 (10).在完成以上的所有操作流程并完成治具设计,后续出现产品的数据设変的时候, CimatronE 全 3D 设计模式采用专业的设変处理功能,减少因为传统 3D 软件全参数设计的 参数关联导致变更的时候每个部件之间关联性的变化,而 CimatronE 软件采用的是全参和 无参相结合的设计模式,方便快捷的做到数据的设计变更: (图 12.设计变更) (11).完成整套治具设计: (图 13.整套治具装配) 4.CAM 制造 为了使得企业在治具设计制造的过程中实现由设计到加工一体化操作,CimatronE 软 件可以在治具设计完成以后将相应的各个零配件一键切换到 NC 模式下,进行编程,相同软 件之间的操作可以极大的减少数据转换造成的数据错误: (图 14.CAD-CAM 转换) 5.小结 由于传统治具设计要完成一整套治具设计需要涉及多款软件,首先对产品数据本身的多 次转换势必会造成部分数据错误,其次,涉及到多款软件也会造成企业人力资源成本的提升; CimatronE 提出采用全 3D 治具设计,将冗繁的 2D 的工作整合到全 3D 模式下,这样极大 的减少了因数据转换造成的数据错误,且 CimatronE 是一款 CAD/CAM 一体化的软件,在 CimatronE 完成治具设计以后可直接切换到 CAM 模式下进行各个配件的加工制造; CimatronE 自带各种型号的标准件多达 30 多种,客户完全可以根据自己的设计需求直接调 取即可,同时 CimatronE 提供了客自化标准件的设计功能,使客户在处理客自化零配件的 时候得心应手;CimatronE 采用全参数设计和无参数设计相结合的模式,使得我们在进行 治具装配设计的时候,可以快速的进行从新布局和定位,全参数设计也可以使得我们在进行 设计变更的时候,保证整体结构的变更一致性。 |
QQ 咨询|手机版|联系我们|iCAx开思网
( 粤ICP备2025491344号-1 ) 
GMT+8, 2026-5-30 07:34 , Processed in 0.064367 second(s), 8 queries , Gzip On, Redis On.
Powered by Discuz! X3.3
© 2002-2025 www.iCAx.org