找回密码 注册 QQ登录
开思网工业级高精度在线3D打印服务

A02 微小射出件之充填流动可视化技术

2008-9-18 18:04| 查看: 48490| 评论: 0|来自: 产学联盟

摘要: 作者:粘世智1、杨申语21. 国立台东专科学校动力机械科; 2. 国立台湾大学机械工程系摘要:随着微机电系统、精密光学及生医技术的蓬勃发展,高精度微细组件的制造技术日益重要。由于高分子材料成型性最佳,最容易大量 ...
七、图表汇整
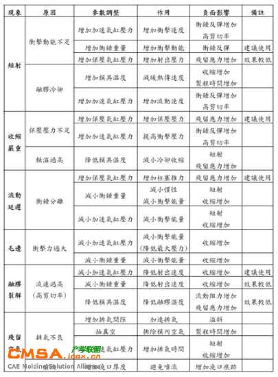
表一 冲击射出实验之参数设定


表二 冲击射出成型之参数设定基准
 

 

赞一下!

最新视频

3D打印手板模型快速制作服务,在线报价下单!

【CAE模具高校产学联盟官方网站】产学合作技术交流整合平台,拓宽学生就业方向的道路,促进产学合作技术交流,加快CAE模具成型技术的快速转移。
Copyright © 2002-2025 www.iCAx.org ( 粤ICP备2025491344号-1 )

返回顶部