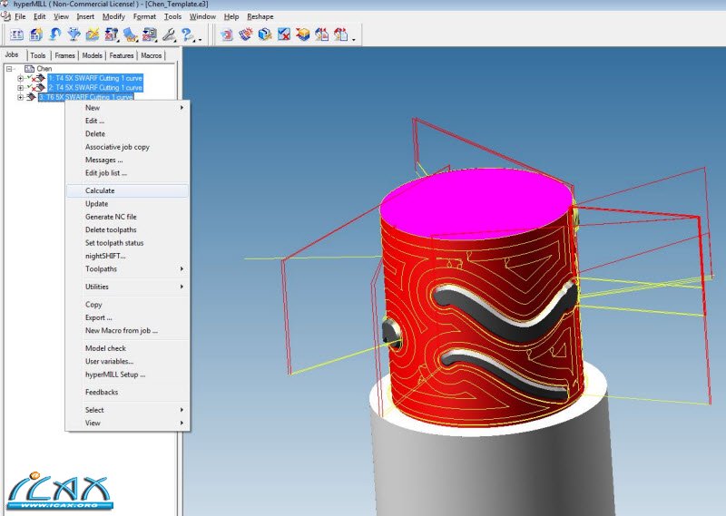
诸如上述的三个简单的工艺,基本都需要对图形进行相应的归类,归类包括定义相对应的加工面,停止曲面,自动驱动的范围,加工所对应的图形及色泽描述等。(如图5所示) ![]() (图5) 按照这些细节要求定义完成后即可存为相对应的加工模板(如图6所示) ![]() (图6) 当我们再重新开启类似的档案的过程中,加工的思路的工艺模板将自动的集成过来。(如图7所示) ![]() (图7) 此时因为现有的图形与定义模板的图形有差距,因此整个过程会报警,需要对定义的特征进行自动更新即可消除这些警告信息。(如图8所示) ![]() (图8) 此时需要做最后一步动作,那便是进行整个工单的计算。(如图9所示) ![]() (图9) 综述,通过简单的实例我们可以了解到自动化编程的构成模式,首先是需要安全高效的加工策略,另外便是根据用户的需求及当前技术能力专门特制的客户化过程特征(CPF),通过用户对图形档案的整理归类便可以轻松的实现自动化编程。目前OPENMIND已经将这些模板广泛地应用于叶轮,闭式叶轮,叶片及航太等行业中,如需了解更加详细的功能特点,请关注OPENMIND中国. |
QQ 咨询|手机版|联系我们|iCAx开思网
( 粤ICP备2025491344号-1 ) 
GMT+8, 2025-12-28 03:46 , Processed in 0.226686 second(s), 12 queries , Gzip On, Redis On.
Powered by Discuz! X3.3
© 2002-2025 www.iCAx.org