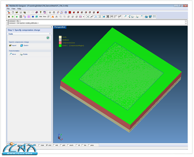
以下步骤将可以协助使用者在Moldex3D中完成压缩制程设定,压缩制程页签下提供了六种设定:压缩时间、延迟时间、最大压缩速度、压缩速度图表、最大压缩力和压缩力图表 (详请请见图一) 图一 压缩制程设定 为了协助使用者更了解如何使用每一个设定,以下将介绍压缩页签下每一个设定的专有词汇。 压缩时间:模具从顶部压到底部的压缩区所需时间 延迟时间:在放料和压缩之间的时间 压缩速度设定: 设定最大压缩速度(mm/sec)。压缩速度的变化可由设定压缩速度随时间变化情形来决定 (如图2所示)。压缩速度也可由模板行程来设定 图2 压缩速度设定 压缩力设定:必须指定最大压缩力(tf),同时从压缩力对话窗中指定适当的压缩力情形,如图三所示。在模拟过程中,如果所需的压缩力大于最大的压缩力,程序会从速度控制改为压力控制。 图3 压缩力设定 压缩成型参数设定 以下的技巧将引领使用者于Moldex3D进行压缩成型的模拟分析。在”Computing Parameter/Compression“页签下,使用者可以开启Moldex3D Designer来进行材料形状设定的。只要汇入STL檔,Moldex3D Designer就会自动完成材料形状设定,待完成以上步骤后,便可以开始进行压缩成型的模拟分析。 1在Computing Parameter/Compression 页签下,启动Moldex3D Designer来进行材料形状的设定 2Moldex3D Designer 即可自动完成材料形状设定 |
QQ 咨询|手机版|联系我们|iCAx开思网
( 粤ICP备2025491344号-1 ) 
GMT+8, 2025-12-29 00:41 , Processed in 0.058916 second(s), 11 queries , Gzip On, Redis On.
Powered by Discuz! X3.3
© 2002-2025 www.iCAx.org