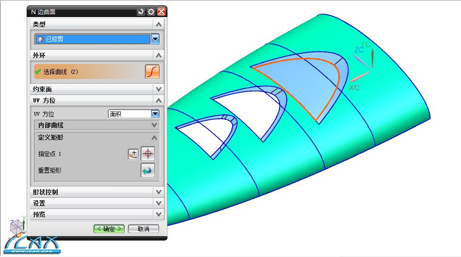
5.按照同样的方法,做出另外两个曲面。 6.修剪片体。 7.使用N边的曲面命令来补面。 8.N边曲面完成的效果。 9.缝合并镜像曲面。 10.绘制一条直线。 |
QQ 咨询|手机版|联系我们|iCAx开思网
( 粤ICP备2025491344号-1 ) 
GMT+8, 2025-12-28 10:40 , Processed in 0.033537 second(s), 9 queries , Gzip On, Redis On.
Powered by Discuz! X3.3
© 2002-2025 www.iCAx.org