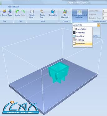
传统制造业生产方式的产品通常需要工业三维CAD设计、手板制造、模具CAD设计等诸多环节才能实现,以五金行业产品开关基座为例,其传统生产周期漫长,给企业带来不菲成本。3D打印的出现,解决了产品生命周期长,市场定制化需求变化的迫切问题,本文将向大家介绍,三维CAD软件如何辅助3D打印技术,有效进行开关基座的正式生产前的直观检查。 首先,得有完成打印目标的三维CAD设计软件(同“3D设计软件” ),即需要3D建模;其次,再有一台3D打印机。为什么需要三维CAD设计软件进行建模?因为必须是以计算机三维CAD设计模型文件为基础,通过3D打印机软控系统,制造出实体产品。 常见的三维CAD设计软件有国外的SOLIDWORKS,NX,国内中望3D等。由于中望3D具有灵活的自由曲面建模功能,满足企业进行精确设计的需求,对比其他软件,中望3D没有复杂的命令,安装更轻便,更易学易用,最适合初学者入门使用,而且在最新的2013版本中加入了直接输出到“3D打印机”(Print3D)的功能。该功能让用户能够非常方便快捷地与3D打印机交互,快速打印,因此本文小编选择用中望3D作为本次3D打印前端设计演示的绘图工具,具体绘制步骤请登陆中望3D官网www.zwcad.com搜索《三维cad实用教程:开关基座如何快速建模》一文查阅,此处不做展开。 通过前面的产品建模三维CAD数据模型已创建完毕,接下来可用3D打印机把模型打印出实际的开关零件做产前的零件功能检查: 第一步:由于3D打印文件格式为STL,首先将设计好的模型图纸用中望3D输出转为STL格式。中望3D有完整的输入输出数据接口,专用于与3D打印软件无缝接合。选择“文件”操作界面上的“3D打印”按钮(如下图),可以自动切换到专用3D打印软件界面,无需手动转换STL格式,进行3D打印编程工作。 第二步: 把开关STL文件输入到3D打印机对应的打印管理软件,由于3D打印机有一个最大打印尺寸,可以根据打印机的可打范围对产品的位置、放置方向、比例大小和打印属性进行调整。 Objet公司的3D打印机可以通过Objet Studio打印管理软件来对打印产品进行输出前的产品调整并指定打印材料。相关设置完毕就可以输出到3D打印机进行实际的产品打印。 调整产品比例大小,在原产品尺寸基础上放大2倍,调整产品位置,放置在打印工作台范围内。 指定对应的打印材料 第三步:通过输出打印机功能实现打印操作 从上图可以得知打印加工所需时间05:45、产品重量109g、承托重量152g,所需材料总重量为261g,最后打印机完成开关基座的打印成品制作。 通过中望3D演示辅助开关基座的3D打印,从而达到符合企业的所需要求规格,进行形象直观的模拟实物检查,避免生产的浪费,满足企业对三维CAD建模数据的精确需求。值得注意的是,中望3D最新推出手把手式的功能教程(//www.zwcad.com/community/thread-10773-1-1.html),提供最快上手、最简易的学习模式,让初学者短期内从入门到精通,娴熟掌握一门三维CAD软件技术,是二维cad使用者过渡到三维CAD的最佳学习工具。 中望3D 三维CAD/CAM软件 免费下载:www.zwcad.com/product/zw3d.html 咨询热线: 4008-336-663 中望3D是国家工信部推荐的军工企业三维CAD/CAM软件首选品牌,为企业提供高性价比的三维CAD/CAM解决方案,造型、模具、装配、逆向工程、钣金、2-5轴加工等功能模块一应俱全。高效兼容其它三维CAD软件、易学易用、集成丰富零件库、全新培训教程和海量优质三维CAD图纸免费下载等,让你更轻而易举地掌握3D设计和加工编程。 |
QQ 咨询|手机版|联系我们|iCAx开思网
( 粤ICP备2025491344号-1 ) 
GMT+8, 2026-5-30 08:29 , Processed in 0.031159 second(s), 8 queries , Gzip On, Redis On.
Powered by Discuz! X3.3
© 2002-2025 www.iCAx.org