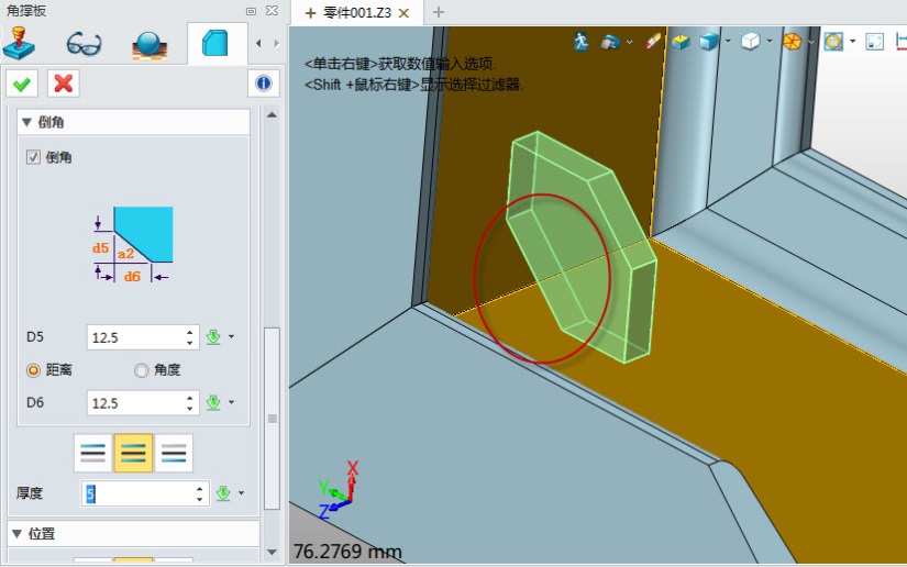
在制造业产品设计生产中,焊接的主要用途就是把小的金属材料连接成大的(按图纸或需要的尺寸),或通过连接(焊接)做出所需要的几何体。在造船厂、飞机制造业、汽车制造、桥梁,机械机床设备等都离不开焊接。三维CAD中望3D 2015 beta版现已火速推出,其中新版功能中开发了一个焊接的功能模块,主要功能包括结构构件,角撑板,顶端盖,焊缝等。为三维CAD工程师提供了工作便利,直接提升设计效率。下面将详细讲解每个功能的使用。 一、 结构构件 1) 首先打开中望3D,插入草图,见下图: 图1/三维CAD中望3D草图界面 2) 创建草图外形,创建结束之后,点击退出草图。 图2/退出中望3D草图 3) 点击结构构件功能,创建各式的钢结构。 图3/创建钢结构 创建以上钢结构后,在标准里面选择制式。如下图: 图4/选择制式 接下来选择各种构件的形状,如下图: 图5/选择构件形状 在选择好构件形状之后,我们可以选择边角的处理方式,因为我们可以选择各种搭接方式。 图6/选择边角的处理方式 并且可以改变钢结构的旋转角度,系统默认为0度3002根据实际情况,选择好各个选项后, 就可以生成钢结构了 图7/生成钢结构 二、 角撑板 下面我们介绍如何创建角撑板,首先点击“角撑板”命令,选择需要创建的面1以及面2,可以选择轮廓类型,以及设置需要的尺寸大小。 图8/选择面 我们也可以设置倒角的大小以及位置,当然我们也可以设置这个支撑的宽度,我们可以手动输入数值,或者滚动鼠标中键来设置实时预览。 图9/设置倒角的大小以及位置 对于这个支撑的位置我们可以通过下方的位置来控制,也可以通过偏移距离更改到任意位置。 图10/支撑的位置可以通过下方的位置来控制 三、 顶端盖 顶端盖功能是在封闭的区域断面生成一个盖子,并且这个盖的大小尺寸,以及厚度都可以随时修改,并且我们可以调接倒角大小。 图11/在区域断面生成盖子 四、 焊缝 焊缝功能是为是在几个构造之间创建焊缝造型。点击焊缝功能,我们可以选择焊接边,也可以通过相交间接的创建焊接边,也可以选择焊缝的半径。 图12/点击焊缝功能 可以选择焊接的起始位置以及长度,并且我们可以选择是全焊接还是点焊,并且可以控制焊缝的间隙长度以及焊缝的距离。 图13/选择焊接的起始位置以及长度 结过几个步骤后,下面呈现出的是不同的焊接效果,见下图。 图14/不同的焊接效果 通过三维CAD中望3D进行结构构件、角撑板、顶端盖、焊缝的几种演示,展现出中望3D 2015新版的全新焊件模块功能的便捷性和灵活性,更大解决了工程师们在进行产品设计过程中遇到的复杂性。中望3D 2015 beta版除了推出全新的焊件功能模块,同时全面优化了建模的流畅性、工程图3D标注、CAM加工的精准性、数据兼容性等,为企业、个人用户提供更高效的数字化设计/制造全流程方案。为给用户更好的使用体验,现火热进行中望3D 2015有奖测评活动,只需反馈使用建议,即可赢取iPad Mini和中望3D 2015正版激活号!请登录中望3D2015专题页面//www.zw3d.com.cn/special/list-98.html进一步了解新功能及参与有奖测评。 |
QQ 咨询|手机版|联系我们|iCAx开思网
( 粤ICP备2025491344号-1 ) 
GMT+8, 2026-5-30 08:29 , Processed in 0.033287 second(s), 10 queries , Gzip On, Redis On.
Powered by Discuz! X3.3
© 2002-2025 www.iCAx.org